新闻动态
你的位置:开云官网切尔西赞助商(2024已更新(最新/官方/入口) > 新闻动态 > 开云体育将高电压信号诽谤到电压较低的满量程边界内-开云官网切尔西赞助商(2024已更新(最新/官方/入口)
开云体育将高电压信号诽谤到电压较低的满量程边界内-开云官网切尔西赞助商(2024已更新(最新/官方/入口)
发布日期:2026-02-10 06:46    点击次数:84

在当代电动汽车(EV)和搀杂能源汽车(HEV)中,电板经管系统 (BMS) 是电板包的大脑,厚爱确保电板的性能、安全性和寿命。BMS 可监控多个参数,如充电状态和健康状态,充电状态能提供可用的剩余能量,健康状态能评估电板电芯的全体情状和老化流程。这些认识有助于保管高效劳源使用并延长电板的过早老化。

本文援用地址:

为了空隙连系电板成果和环境可抓续性的顺次,汽车制造商必须在车辆的扫数人命周期内保抓特殊考究的电板健康状态。举例,加利福尼亚州空气资源委员会 (California Air Resources Board) 冷落了多项标准,条款电动汽车在 10 年内(2030 年之前款车型为 150,000 英里)至少保抓 80% 的续航里程。这是最早将于 2026 年款车型入手实施的较低条款的驱散,章程在 2031 年款车型之后无间严格扩充顺次。近似的标准还是在世界收效,因此需要在 BMS 中使用更先进的集成科罚决策来提升检测精度。在本文中,咱们将先容与分立式电阻链比拟,集成式高压电阻分压器如何提供更精准且更从简空间的电压衰减法子,从而使 BMS 好像更好地均衡电板包并延长其寿命。

图1展示了电动汽车内的电板电芯和电板经管系统。

图1 ≥400V电动汽车电板通过电阻分压器进行衰减,以流畅BMS的其余部分图1 ≥400V电动汽车电板通过电阻分压器进行衰减,以流畅BMS的其余部分

讹诈基础学问

典型的电动汽车电板电压为 ≥400V,行业正执政着 1kV 或更高电压的趋势发展。更高电压的电板有助于诽谤最大电流条款并更大抑止地提升成果。测量此电压并将其传达给相干车辆系统需要使用模数调遣器 (ADC) 进行信号调遣,该调遣器时时由粗陋 5V 的电压供电。ADC 不接受大于该电压的输入信号。

为了保护 ADC 和其他低压元件免受相对较大的电板电压的影响,需要使用遏制式放大器等器件来保管高压域和低压域之间的遏制。尽管是两个电压域之间的电桥,遏制式放大器只可接受与 ADC 近似的电压边界,从而需要在到达遏制放大器之前衰减电板电压。时时使用电阻分压器扫尾此认识,将高电压信号诽谤到电压较低的满量程边界内。

图 2 是直流总线测量的电路图,该测量使用长串电阻器,以便将电板电压衰减到可接受的水平。

图2 使用分立式电阻梯测量电板电压的电路图2 使用分立式电阻梯测量电板电压的电路

分立式电阻器链的纰谬

在处理大于 400V 的电压时,必须辩论爬电距离和破绽,以预防出现电弧并确保绝缘安全。尽管传统的电阻分压器仅需要两个电阻器,但为了扫尾爬电和破绽,高压衰减时时接纳长链电阻器来加多高压和低压节点之间的物理距离。凭据 IEC 60115-8,每个电阻上的最大抓续压降齐受到抑止;时时情况下,每个 1206 外壳尺寸名义贴装电阻为 200V,每个 0805 外壳尺寸电阻为 150V。

该猜度打算法子照实存在一些纰谬。即使使用精密电阻器,每个分立式电阻器的固有容差变化也可能会使分压比出现显贵互异,从而导致电压测量不准确。分立式电阻器还容易因温度变化和老化而导致电阻变化。此类电阻器两头的焊合点也会浮现在外,可能导致稀零的线路和寄生电快活电感,除非接纳保形涂层或其他保护法度,而这些法度会加多科罚决策资本。

在长链分立式电阻器中,这些影响会加重,跟着时候的推移进一步诽谤电压检测精度;导致充电状态和运奇迹况猜度诞妄,进而导致电板经管决策欠佳(举例充电和放电周期不正确);最终会镌汰电板寿命和电动汽车续航里程。

集成的上风

德州仪器 RES60A-Q1 集成电阻分压器的宽体 SOIC 封装经成心猜度打算,能空隙国外电工委员会 61010 标准界说的爬电距离和破绽标准,可处理高达 1.7kV 的电压。

该器件在性能和可靠性方面具有显贵上风。为入手比率和超时容差指定的最大限值有助于确保分压比准确,尽管存在老化或环境变化(如温度变化)的影响。关于介怀一致性能的讹诈而言,可靠秉性外遑急。

集成电路封装猜度打算省去了冗长的分立式电阻链,从而减小所需的印刷电路板尺寸。这种整合不仅简化了电路布局,而且诽谤了拼装资本。更少的浮现节点可诽谤走电或寄收效应产生舛错的可能性,无需保形涂层,况兼还可能诽谤资本。

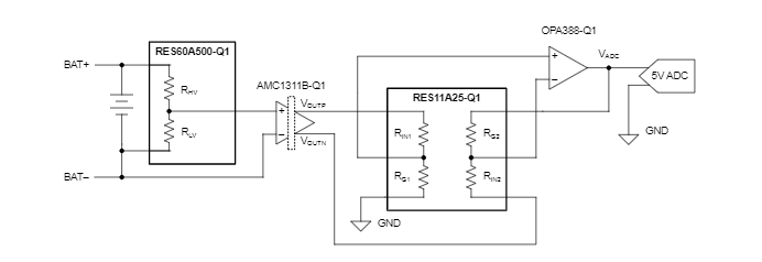
图 3 是直流总线测量的电路图,其中 RES60A-Q1、RES11A-Q1 和 AMC1311B-Q1 提供了一种测量穿过遏制栅的电压并扫尾小于 1% 的满量程边界舛错的法子。

图3 接纳RES60A-Q1、RES11A-Q1和AMC1311B-Q1的电板电压测量电路图3 接纳RES60A-Q1、RES11A-Q1和AMC1311B-Q1的电板电压测量电路

差分至单端调遣

具有差分输出的遏制式放大器很受宽宥,因为差分输出特殊合乎承载更长距离的信号。出于安全辩论,猜度打算东谈主员时时会将其低压元件摒弃在隔离高压源的位置。要将此信号馈入单端 ADC,需要通过添加集成差分放大器或在放大器周围设置四个分立式电阻器来进行差分到单端调遣(请参阅图 3)。

个别电阻器也会在分立式差分放大器扫尾中引入比率漂移,具体原因与分立式电阻分压器在衰减时候引入舛错的原因疏导。将集成电阻器(如 RES11A-Q1)与高精度放大器(如OPA388-Q1)邻接结,可产生具有高共模扼制比的差分放大器,这有助于诽谤噪声和减少其他舛错。

结语

在猜度打算 BMS 的高电压衰减电路时开云体育,从分立式电阻链过渡到 RES60A-Q1 等科罚决策具有诸多上风。当与 RES11A-Q1 等扶植元件互助使用以进行差分信号调遣时,这些集成器件有助于使电动汽车永劫候保管健康的电板状态。

  声明:新浪网独家稿件,未经授权退却转载。 -->